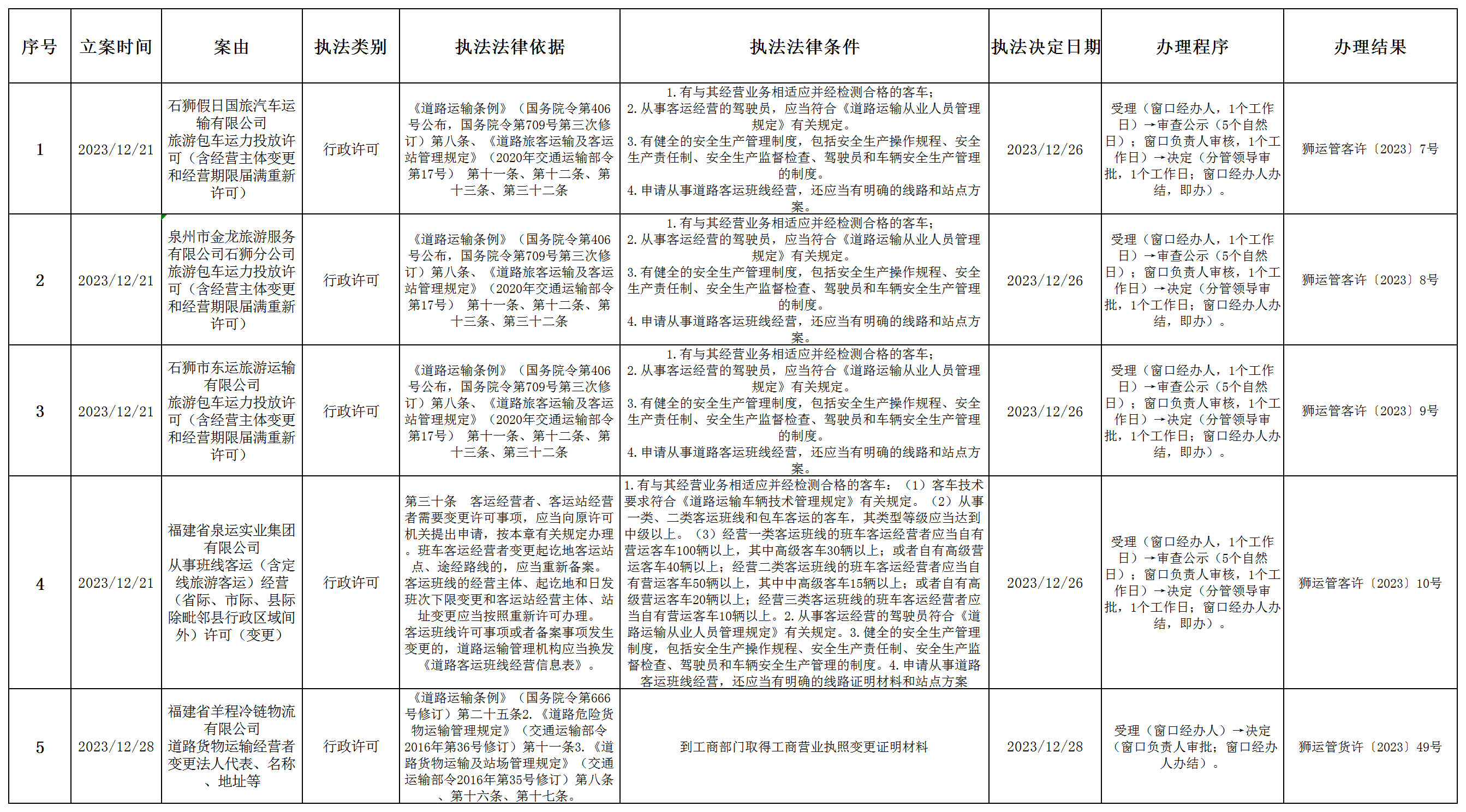
2023年12月米乐体育
交通和港口发展局行政许可公示
发布时间:
2024-01-01 11:10:00


网站标识码:3505810001
闽公网安备:35058102000001号闽ICP备12008106号
违法和不良信息举报电话:0595-88710876举报邮箱:[email protected]
版权所有:© 米乐体育-米乐体育官网-米乐体育app
© 2024 copyright 米乐体育-米乐体育官网-米乐体育app all rights reserved
为确保最佳浏览效果,建议您使用以下浏览器版本:IE浏览器9.0版本及以上; Google Chrome浏览器 63版本及以上; 360浏览器9.1版本及以上,且IE内核9.0及以上。